Intelligent Soft-Pack Facial Tissue Fully Automated Production Line Solution
Achieving high-speed production of 60,000 packs in eight hours, with a defect rate of less than 0.1% and a packaging perfection rate of 99.5%
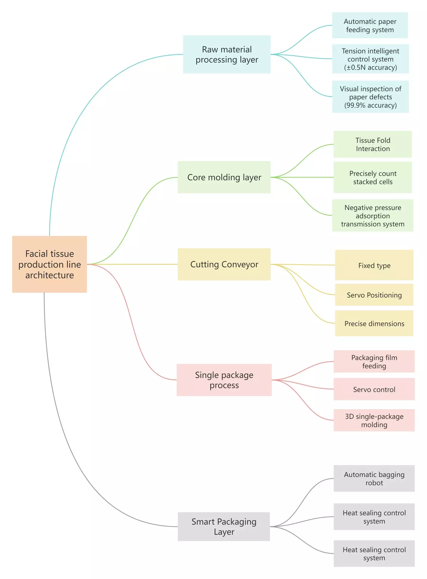
Traditional production line vs smart production line
Breakthrough in Precision
Breakthrough in Precision: Folding accuracy improved from ±1.5mm to ±0.5mm
Technical Support: Nanoscale servo positioning + real-time visual compensation
Flexible Upgrade
Flexible Upgrade: Specification Switching Reduced from 3 Hours to 15 Minutes
Technical Support: Parameter Recipe Memory + Quick Mold Change System
Quality Leap Forward
Quality Leap Forward:Defect rate reduced from 2% to <0.1%
Technical Support: Machine vision full inspection + intelligent judgment

Production line video
Your tissue machine expert -- Ailixing
Facial tissue production line
Tissue packaging machine
Tissue packaging machine
Facial tissue production line details 
|
Design speed 设计速度
|
130 m/min 130 米/分钟
|
|
Production speed 生产速度
|
100-120 m/min 100-120 米/分钟
|
|
Conventional roll width 常规卷宽
|
1550 mm, folding widths available: 165, 170, 175, 180, 190, 200, and 210 mm.
1550 毫米,可用折叠宽度:165、170、175、180、190、200 和 210 毫米。 |
|
Suitable base paper 合适的原纸
|
Straw pulp, wood pulp, sugarcane pulp, bamboo pulp, etc.
秸秆浆、木浆、甘蔗浆、竹浆等。 |
|
Base paper weight 原纸重量
|
Three-ply, 14-18 g/m2 per layer; four-ply, 11.5-15 g/m2 per layer.
三层,每层 14-18 g/m2;四层,每层 11.5-15 g/m2。 |
|
Finished product height 成品高度
|
Minimum 20 mm, maximum 400 mm
最小 20 毫米,最大 400 毫米 |
|
Mainframe wall panel structure
主机墙板结构 |
Wall panel frame, 40 mm thickness
墙板框架,40 毫米厚 |

|
Model 型号
|
SL-320S
|
|
Paper cutting specifications
切纸规格 |
L:90-210mm;W:80-110mm;H:25-120mm
长:90-210mm;宽:80-110mm;高:25-120mm |
|
Stable production speed 稳定的生产速度
|
250-300cuts/min 250-300切/分钟
|
|
Machine power 机器功率
|
7KW
|
|
Weight 重量
|
1500KG
|
|
Dimension(main machine) 尺寸(主机)
|
L1537mm*W1568mm*H1520mm 长 1537mm*宽 1568mm*高 1520mm
|
|
Power supply type 电源类型
|
three-phase 380V/50HZ 三相 380V/50HZ
|
|
Air pressure 气压
|
0.5-0.8Mpa
|
|
Product delivery method 产品交付方式
|
Automatic material sorting
自动物料分拣 |
|
Design production speed 设计生产速度
|
15-180 bags/min 15-180袋/分钟
|
|
Maximum stable production speed
最大稳定的生产速度 |
160 bags/min 160袋/分钟
|
|
Product specification conversion completion time
产品规格转换完成时间 |
15 minute 15 分钟
|
|
Time to change packaging film
更换包装膜的时间 |
1 minute 1分钟
|
|
Packaging specifications 包装规格
|
Length 90-230mm, Height 30-90mm
长度 90-230mm,高度 30-90mm (Customizable) (可定制) |
|
Pattern position printing error adaptation range
图案位置印刷误差适应范围 |
+/-2mm vertically, +/-2mm horizontally
垂直 +/-2mm,水平 +/-2mm |
|
Overall size 整体尺寸
|
Feed conveyor length 4000mm
进料输送机长度 4000mm Main unit length 3812mm, width 968mm, height 1600mm 主机长 3812mm,宽 968mm,高 1600mm |
|
Machine weight 机器重量
|
2500KG
|
|
Packaging materials 包装材料
|
CPP double-sided heat sealing film
CPP 双面热封膜 |
|
Packaging film thickness 包装膜厚
|
0.03-0.05mm 0.03-0.05毫米
|
|
Maximum diameter of the capsule
胶囊的最大直径 |
480mm 480毫米
|
|
Diameter of wrapping paper core
包装纸芯直径 |
76mm 76毫米
|
|
Maximum width of the envelope
信封的最大宽度 |
330mm 330毫米
|
|
Gas source pressure 气源压力
|
6-8kg/cm2 6-8公斤/厘米2
|
|
Cabinet power supply 机柜电源
|
380 V 50HZ 380伏50赫兹
|
|
Total driving power 总驱动功率
|
6.5KW
|
|
Total heating power 总加热功率
|
2KW
|
|
Model 型号
|
ALX-260S
|
|
Design 设计
|
20-25 t/min 20-25吨/分钟
|
|
Stable production speed 稳定的生产速度
|
20-25 t/min(depending on product specifications)
20-25 吨/分钟(取决于产品规格) |
|
Machine power 机器功率
|
15KW
|
|
Weight 重量
|
1500KG
|
|
Dimensions (main machine)
尺寸(主机) |
L4105mmW1874mmH1765mm 长4105毫米宽1874毫米高1765毫米
|
|
Power supply type 电源类型
|
380V/50HZ 380伏/50赫兹
|
|
Air pressure 气压
|
0.5-0.8Mpa
|
|
Package size 包装尺寸
|
L200-400mmW120-400mmH90-180mm
长 200-400mm 宽 120-400mm 高 90-180mm |
|
Packing material 包装材料
|
PE, AP and other double-sided hot-sealed prefabricated bag
PE、AP 等双面热封预制袋 |